
评分:
好评:0
差评:0
手机扫描下载
托福阅读宝典安卓版是一款旨在提升英语阅读能力的在线学习工具,特别针对托福考试的备考需求。这款应用提供随时随地的专业学习机会,用户可以根据自身情况制定合适的学习计划。感兴趣的用户可以在咪咪下载点击获取。
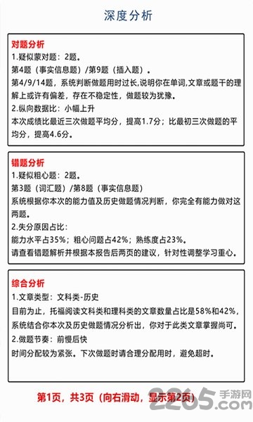
托福阅读宝典app在每次测试结束后都会生成详尽的分析报告。除了告知您答题的正误和成绩外,还会提供极其详细的解析。此外,该应用还能帮您分析由于粗心导致的错误以及因猜测正确答案而得分的情况。

【完整TPO资源】
目前版本涵盖了从TPO1到TPO53的所有真题资源。
【历史数据分析】
该功能包括成绩趋势图、阶段性目标达成状况、答题时间分析、题型准确率评估以及不同文章类型的得分对比。
【全面的AI深度分析】
此应用程序的AI系统旨在深入剖析用户每道题目的答题情况,以找出其内在的原因。
【详细题目解析】
解析内容涵盖六个部分:文章概览、段落大意、全文翻译、题型分类、题干翻译及单项详解与解题技巧。所有内容均由一线托福教师编写、校对和修正。
【人性化的答题体验】
用户在答题时,可以选择手机或电脑两种模式无缝切换。
--答题统计,帮助您了解自己的学习进展;
--查询并记忆生词,使您的阅读更加顺畅;
--界面简洁明了,功能强大;
--跳级功能,解锁全部文章;
--阅读提升,提供138篇托福阅读真题分级训练。
五音娃娃手机版五音娃娃手机版是一个专门为想要学习音乐的孩子们而打造的手机音乐教学管理服务平台。在这里,用户可以直接通过本软件进行各种音乐知识学习,软件上有很多优质的音乐课程,用户可以自由选择进行学习,提升孩子的音乐水平。快来下载体验吧!五音娃娃客户端介绍1.拥有...
当下美育校园版当下美育校园版app是一个针对高校美术生打造的软件,大家可以在这里更好的进行学习相关的内容,让大家可以在线进行线上美育教育,为大家带来了很多的课程,大家可以学习各种画画的技巧,让大家通过app能够更好的提升自己的艺术素养。当下美育校园版官方版介绍服务于...
模拟考驾照软件模拟考驾照app是一个很专业的驾考助手,一个帮助我们用户能够更好的掌握驾考知识内容及练习的手机应用,由上海密悟信息科技有限公司特别开发,功能丰富且全面,操作简单且方便,整体内容特别贴合实际,为您带来优质服务。模拟考驾照官方版简介本app是为各驾考学员服...
驾照考试app驾照考试app是一款考驾驶证的工具,在这里可以帮你提供更多的实用学车的知识,还结合了视频的讲解,帮你实现更多的学车的秘籍,让你轻松的考试通过,随时的更新更多的数据,刷题起来变得更顺心。驾照考试官方版介绍驾照考试是一个实现了驾考科目一、科目四新题库刷...
Copyright 2002-2025 https://www.midowns.com 【咪咪下载】 备案号:京ICP备2025114915号-12
声明:所有软件和文章来自互联网 如有异议 请与本站联系 本站为非赢利性网站 不接受任何赞助和广告